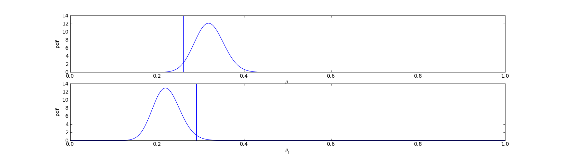
name: inverse class: center, middle, inverse # Conversion Rates ## And how to measure them ### From a bayesian point of view Chris Stucchio, [BayesianWitch](http://www.bayesianwitch.com) --- name: inverse class: center, middle, inverse # Conversion Rate Conversion rate is the probability of a **visitor** converting to a **customer**. Click here to learn ONE WEIRD TRICK for becoming taller! http://www.growtaller.com [Details on this can be found on my blog](http://www.chrisstucchio.com/blog/2013/bayesian_analysis_conversion_rates.html) --- # Conversion Rate "True" conversion rate: ctr = P( conversion | visitor ) Empirical conversion rate: # of conversions / # of visitors ## Not the same thing Relation between empirical and true conversion rate: P( # conversions = C | # visitors) = Const * ctr^(C)(1-ctr)^(# visitors - C) --- # Example: A coin "True" conversion rate: ctr = P( conversion | visitor ) = 0.5 Empirical conversion rate: 6 heads / 10 clicks = 0.6 ## Not the same thing Approximately, but not identically equal. --- # True conversion rate Can never be known exactly. But we can estimate it based on: ## Prior Knowledge A 90% conversion rate is crazy because 30% of people are already tall enough. The most we'll ever get is 70%. ## Data I showed the ad to 1024 people and 37 clicked it. Pretty sure the conversion rate is far less than 70%. --- # Probability distributions In code: In [20]: ctr Out[20]: array([ 0. , 0.01, 0.02, 0.03, 0.04, 0.05, 0.06, 0.07, 0.08, 0.09, 0.1 , 0.11, 0.12, 0.13, 0.14, 0.15, 0.16, 0.17, ... 0.81, 0.82, 0.83, 0.84, 0.85, 0.86, 0.87, 0.88, 0.89, 0.9 , 0.91, 0.92, 0.93, 0.94, 0.95, 0.96, 0.97, 0.98, 0.99]) In [33]: pctr Out[33]: array([ 1.81296534e-01, 1.49781508e-01, 1.23505113e-01, 1.01637144e-01, 8.34724053e-02, 6.84129001e-02, ... 4.98344117e-28, 2.10713975e-30, 9.50515970e-34, 1.81296534e-39]) Important fact: In [29]: pctr.sum() Out[29]: 1.0000000000000004 --- # Probability distributions ## Interpretation `pctr[0]` represents the probability that the true conversion rate is 0%. `pctr[1]` represents the probability that the true conversion rate is 1%. etc. --- # Probability distributions ## What is probability that CTR is between 10% and 30%? In [35]: pctr[where(logical_and(ctr >= 0.1, ctr =< 0.3))].sum() Out[35]: 0.12225830312891443 --- # Probability distributions  ctr is unknown, could be anything --- # Probability distributions  ctr is approximately 20%, could be between 5% and 45%. --- # Probability distributions  ctr is between 50% and 70%. --- class: center, middle  --- # In my uneducated opinion ## Stating your prior  What it means: I think a low CTR is far more likely than a high one. --- class: center, middle # "...when events change, I change my mind. What do you do?" ## Paul Samuelson (Often incorrectly attributed to Keynes.) --- # Changing your opinion In Bayesian Statistics, one's opinion changes based on Bayes Rule. P(evidence|ctr) P(ctr) P(ctr|evidence) = ---------------------- P(evidence) Given an old opinion `P(ctr)`, you have a clear rule for changing your opinion. --- # Changing your opinion Evidence: Showed the advertisement to a user and they clicked P(evidence|ctr) = ctr Doing some math: ctr * P(ctr) P(ctr|evidence) = ------------ P(evidence) In code: def update_belief_from_click(pctr): unnormalized = ctr * pctr return unnormalized / unnormalized.sum() --- # Changing your opinion What we believe before evidence:  --- # Changing your opinion What we believe after seeing evidence:  --- # Changing your opinion Evidence: Showed the advertisement to a user and they did NOT click P(evidence|ctr) = 1 - ctr Doing some math: (1 - ctr) * P(ctr) P(ctr|evidence) = ------------ P(evidence) In code: def update_belief_from_no_click(pctr): unnormalized = ctr * pctr return unnormalized / unnormalized.sum() --- # Changing your opinion What we believe after seeing one click:  --- # Changing your opinion What we believe after seeing one click, but 4 displays with no clicks:  --- # Changing your opinion What we believe after seeing one click, but 20 displays with no clicks:  --- # Changing your opinion What we believe after seeing 4 clicks and 203 displays with no clicks:  --- # Disagreement My opinion and BG's might differ:  --- # Disagreement After we gather enough data, they will converge:  --- class: center, middle # Opinions and Actions [More details on the BayesianWitch blog](http://www.bayesianwitch.com/blog/2014/bayesian_ab_test.html) --- # A decision to make ## Designer's Choice  --- # A decision to make ## Sales Guy Choice  --- # A decision to make ## Analytical Marketer: "Don't forget to try pink and purple"  --- # A decision to make ## Analytical Marketer: "Don't forget to try pink and purple"  --- # How do we choose? ## Difficulties - Non-zero probability of making mistake - Must stop test, if only to delete code - How long must we run it for? - Can we stop the test early? --- # Important parameters ## Prior Already talked about this. ## Threshold of caring Suppose version A converts at 20% and version B converts at 10%. You definitely care. Suppose A converts at 10% and B converts at 10.01%. You probably don't care. threshold_of_caring = Above this I care, below this I don't. --- # A/B testing Some data:
Version
Displays
Conversions
A
581
112
B
583
75
Now what do we do? Stop the test and choose B? Continue the test? ## What if we made a mistake? --- # Joint Probability Distribution Ran test for A and B individually. Computed posteriors.  --- # Joint Probability Distribution  Point in plane is `(ctrA, ctrB)`. Color is probability density. --- # Consequences of an error ## Assume B > A, but we choose A Loss = sum( (ctrA - ctrB) * P(ctrA, ctrB | ctrA > ctrB) ) Sum is taken over all values of `(ctrA, ctrB)` for which `ctrA > ctrB` (above yellow line): --- # Stopping condition if loss < threshold_of_caring: stop_test_choose(B) else: continue_test() Stop test when the amount of lift we expect to lose **assuming** we make the wrong choice is so low that we don't care. Otherwise continue. ## Benefits - Lets us stop tests early. - Or run them for extra time if we need to. - Can incorporate a more detailed model than simply 1 conversion rate, if needed. ## Drawbacks - Standard frequentist test takes a couple of microseconds and 2 doubles. - Bayesian test requires up to 1 second and 1024x1024 array of doubles (16mb ram). --- ## Why history chose frequentist methods  --- class: center, middle # Bandit Algorithms [More details on my blog](http://www.chrisstucchio.com/blog/2013/bayesian_bandit.html) --- # Limitations of A/B test - While test is running users see bad version 50% of time - Requires human thought - Requires lots of samples ## Bandit Algorithms --- # Find Balance # Exploration Time spent testing different versions to see which is best. # Exploitation Showing users the best version --- # Bayesian Bandit ## Thomson Sampling def display_choice(posteriors): ranking = {} for (variation, posterior) in posteriors: ranking[variation] = posterior.sample() return argmax(ranking) Or, since this is a functional programming crowd: def display_choice(posteriors): return argmax( posteriors.map( (variation, posterior) => (variation, posterior.sample) ) ) --- # Most of the time  --- # Most of the time  --- # Occasionally  --- # Eventually  Probability of making wrong choice by chance (oversimplified): P(wrong choice) = O( exp( -N * delta ) ) Here `N` is the number of samples, and `delta` is the lift between the best and worst version. --- # Asymptotics A/B testing: Loss = N * P(error) = O(N) Thompson Sampling: Loss = O(log(N)) (Logarithmic regret is the *best possible gain*.) [Math details are here](http://arxiv.org/pdf/1111.1797.pdf) --- # Use Cases Bandit algorithms great for *automatic optimization*. ## Long Tail SEO marketing 10,000 SEO-optimized pages, each with low traffic: - "Best dress to wear for Mexican wedding" - "Best dress to wear for first date" - "Best dress to wear for {{event}}"... ## Rapidly changing content - "Valentines day Sale, only 3 days remaining." - "Spring sale, this weekend only!" Or - "Man Bites Dog!" - "Headless Body found in Topless Bar" --- # Use Cases ## 10,000 pages Use bandit algorithm to choose which photo/description of the dress to display. ## Short term sales Use bandit algorithm to determine best title of the sale ## News publishing Use bandit algorithm to determine which story to promote. --- class: center, middle, inverse # "We #&@!ing lost $400,000 because you %@#$ing forgot the A/B test was still %@ing running?!?!?!" ## Source: Anonymous --- # Quantitative results Ran bandit algorithm to optimize content on a large number of SEO-optimized microsites.  Outperformed both A/B testing and random selection. --- # Conclusions ## Use A/B testing for long term feature decisions ## Use Bandit Algorithms for Transient/high volume content ## Use Bayesian Statistics